2025年11月21日,复旦大学生命科学学院徐书华团队在国家科学评论NSR发表题为“Admixture-Driven Structural Variation Diversity and Its Functional Implications”《遗传混合驱动的结构变异多样性及其功能》的研究论文。该研究基于典型东西欧亚混合人群,系统解析遗传混合如何塑造结构变异多样性。我们发现,遗传混合产生的独特基因型组合可导致超越祖源人群的基因表达调控效应。相关结果为理解复杂表型和疾病的遗传基础以及推动精准医学研究提供了关键理论支撑。。
遗传混合(admixture)是人类演化史上普遍而重要的过程和演化驱动力,但遗传混合如何影响结构变异(Structural Variants, SV)的产生、频率变化及其功能效应,长期以来缺乏系统研究。近期,研究团队以典型欧亚混合人群——新疆维吾尔族为对象,利用来自汉族与 Simons Genome Diversity Project(SGDP)欧亚人群作为祖源参照,系统描绘了维吾尔族的 SV变异图谱,揭示了遗传混合对人群基因组结构变异多样性与调控功能的重要影响。
该研究以东西欧亚混合的典型人群-新疆维吾尔族为研究对象,并以汉族样本及来自Simons Genome Diversity Project中的欧亚人群作为祖先参照人群,系统检测并分析了维族样本基因组中的结构变异(图1A)。与其东亚与西欧双重祖源一致(各约占一半,图1B),维吾尔族常见 SV(频率 > 0.1)的等位频率也呈现出介于两支祖源人群之间的规律(图1C)。值得注意的是,维吾尔族个体携带的结构变异数量显著高于其东亚和欧洲祖源人群,尤其是在具有基因表达调控效应的 eQTL-SV上更为明显,这揭示了遗传混合可能促进 SV的积累和功能效应增强。

图1.维吾尔族基因组中结构变异的祖源特征
1、混合比例决定结构变异多样性,新生结构变异在重组断点处形成热点
为了进一步探究混合比例如何影响 SV多样性,研究团队构建了不同混合比例的维吾尔族子群体。结果显示:当东亚与西欧祖源贡献接近 1:1时,群体的 SV分离位点(segregating sites)达到最高(图2A)。这表明遗传混合比例本身就是决定 SV多样性的重要因素。更为关键的是,研究发现祖源片段重组的断点处是新发结构变异(de novo SV)的高发区域(图2B-D),提示非等位同源重组(NAHR)可能是混合人群中新 SV产生的主要机制。此外,团队还发现祖源频率差异越大的 SV,越可能在混合人群中具备显著的基因表达调控作用(图2E),为理解混合人群复杂的转录调控提供了线索。

图2.遗传混合对基因组结构变异多样性及转录调控的影响
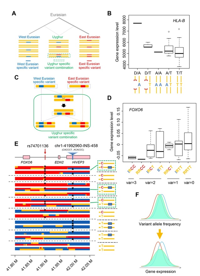
2、混合产生独特的基因型组合,形成超越祖源人群的表达特征
欧亚人群在走出非洲后因长期地理隔离产生了群体特异性的变异。研究发现,维吾尔族个体中同一基因区域可能同时携带来自两个祖源人群的群体特异性 SV(图3A),并且这些变异可能共同调控基因表达(图3B)。当这些位于不同区域的祖源特异性 SV在混合人群中通过重组聚集到同一条染色体后(图3C、E),进一步通过配子自由组合,能够形混合人群特有的基因型模式。关联分析显示:
如果这两个祖源变异对基因表达的调控方向一致(均上调或均下调),混合人群可能表现出比任何祖源人群更极端的表达水平(图3D)。
若这一特有基因型出现在疾病相关基因上,则可能对疾病风险产生实际影响。
这说明:混合人群在基因表达层面的表现,可能超越其祖源人群所能覆盖的范围(图3F),其生物学效应并非简单的“祖源中间状态”。

图3.混合人群特有的基因型组合及其转录特征
3、结构变异的演化时间层级揭示自然选择的约束模式
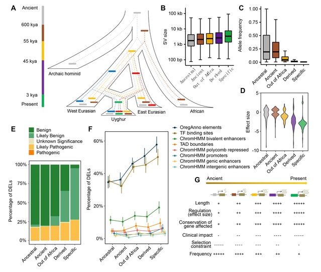
研究团队进一步根据维吾尔族与不同祖源人群之间的共享情况,将 SV归类为五类演化时期:古人类与现代人分歧之前祖先型(Ancestral)、现代人特有的古老型(Ancient)、欧亚共同的走出非洲型(Out-of-Africa)、欧亚分离后的派生型(Derived),以及维吾尔族特有的新生Specific型(图4A)。
结果显示:随着时间推移,SV呈现出一系列演化规律(图4B-G):
新近 SV片段更长、频率更低;
覆盖更多调控元件,基因表达影响更强;
潜在有害性更高,说明自然选择尚未完全清除这些新发突变。
这为理解结构变异的产生机制及其受选择约束的动态过程提供了新的依据。

图4.维族基因组中包含的不同时期产生的结构变异的演化特征
该研究以典型混合人群维吾尔族为窗口,系统揭示了遗传混合如何影响结构变异多样性、新生变异机制以及基因表达调控的超祖源效应。研究显示:
混合比例显著决定遗传多样性;
重组促进新结构变异产生;
混合产生的独特基因型组合可带来超越祖源的表达水平;
新近结构变异受到较弱选择,功能影响更强。
这些发现为人群遗传学、分子进化研究提供了新的理论基础,也为未来混合人群的遗传医学研究和疾病风险预测提供了重要参考。
复旦大学大学生命科学学院楼海一青年研究员(现就职于阿斯利康AstraZeneca)、中国科学院大学王亦民博士、复旦大学生命科学学院博士生柴宇为该论文共同第一作者,复旦大学生命科学学院/进化生物学中心徐书华教授为通讯作者。中国科学院大学宁之琳博士、付睿卿博士、马森博士、潘雨闻博士、白欣玥、谢波博士、鲁东胜博士亦参与了本项工作。复旦大学大学生命科学学院陆艳副教授、杨亚军教授、新疆大学多力坤·买买提·玉素甫教授对本项工作给予了大力支持。该项工作获得了国家重点研发计划、国家自然科学基金、上海市科委项目和全球伙伴关系办公室重点项目发展基金等多项基金的资助。该项研究的计算分析工作得到了复旦大学CFFF智能计算平台支持。
论文信息:Admixture-Driven Structural Variation Diversity and Its Functional Implications.
Haiyi Lou, Yimin Wang, Yu Chai, Zhilin Ning, Ruiqing Fu, Yan Lu, Bo Xie, Sen Ma, Yuwen Pan, Yang Gao, Dongsheng Lu, Xinyue Bai, Yajun Yang, Dolikun Mamatyusupu, Shuhua Xu*. National Science Review, https://doi.org/10.1093/nsr/nwaf527, 2025.
论文链接:https://academic.oup.com/nsr/advance-article/doi/10.1093/nsr/nwaf527/8339712?login=false
